Паяльники, которые мы выбираем
Сообщений 91 страница 120 из 120
Поделиться922026-03-25 22:09:01
Кто умеет паять SMD дроссели? Паяльником никак до контактов не достать, феном только гетинакс вспучился. Пришлось прволочки припаивать. Но выглядит некрасиво.
Я советую приблуду такого типа. Отпаивает на "ура!"
Их выпускают кучу разных вариантов. У меня есть и "большая", 70 х 120 мм; и есть "малая", 20 х 32 мм. Такие тоже можно найти . Очень нехилый "нижний подогрев". Температура там не регулируется, но оно и не надо. Меня постоянно выручает. Только сначала на ненужном чём-то попробовать стОит. 
P.S. Запаять на таком тоже получается, главное, чтобы другие детали не "поплыли". С маленькой грелкой это получается легко.
Отредактировано angren68 (2026-03-25 22:25:06)
Поделиться932026-03-25 22:17:10
Можно предварительно прогреть феном до небольшой температуры, затем добить паяльником.
Поделиться942026-03-25 22:38:35
Грел снизу феном, пытаясь оторвать пинцетом, только вспучил текстолит, дроссель не стронулся. Видимо, бессвинцовый припой. Жалом никак не подлезть, площадки совсем не выступают за края феррита. Только раскрошив дроссель напрочь, удалось феном прогреть феррит и снять остатки. С попытки номер два. Попытка номер один кончилась отрывом контактных площадок, что видно на фото.
Сопло фена практически одевал на дроссель, без толку.
Поделиться952026-03-25 22:47:44
Никаким жалом не подлезть, контактные площадки совсем не выступают из под феррита. С первой попыткки, грея снизу плату, добился только вспучивания текстолита и отрыва площадок, что видно на фото.
Со второй попытки грел сам дроссель, буквально одев на него сопло фена, без толку. Пока не раскрошил феррит до самой нижней щёчки, никак не прогревались пайки. Видимо, бессвинцовый припой.
С пайкой даже не стал заморачиваться, сразу проволочки напаял, сделав дроссели выводными.
Поделиться962026-03-25 22:49:39
Вот фигня! Первое сообщение не отправилось, пропало. Пришлось набивать заново. Жму отправить, и вижу их оба! Что это было?
Поделиться972026-03-25 23:08:32
Той "грелке" бессвинцовость поуху. 
Вот фигня! Первое сообщение не отправилось, пропало. Пришлось набивать заново. Жму отправить, и вижу их оба! Что это было?
Много раз такое было и у меня. Короче: типа, сам виноват. Раз ни у кого такого не было.
Шутка.
Случаются сбои. Что можно требовать от халявы?
Поделиться99Вчера 00:47:39
Голый стержень обматываю стеклотканью
Для низковольтных паяльников возможно подойдет. А так, стекло при нагреве становится проводником.
Поделиться100Вчера 09:10:20
Я советую приблуду такого типа. Отпаивает на "ура!"
Хорошая приблуда, согласен. Тоже такую купил на озоне. Всего-то 260 руб, стоимость пачки сигарет. А помогает значительно.
Ну и как все китайское - требует доработки.
Сделал ей ножки и столик немного увеличил. А сейчас тепмопару пытаюсь присобачить, что бы температуру нужную устанавливать можно было.
Вообще я этот столик не только для распайки приобрел. Хочу попробовать на нем платы залуживать сплавом розе. Некоторое время лудил жидким оловом, но разочаровался в этом способе. Поэтому решил вернуться к лужению сплавом розе. Для этого и столик мастерю.
Поделиться102Вчера 09:44:56
Хочу попробовать на нем платы залуживать сплавом розе.
Розе, только если надо выпаять что-то массивное или на большом полигоне пользую. Если им плату залудить и она полежит нек/время становится какой-то серой и хреново поаяется... Все-таки ПОС-61 тут самое то. (Исключительно МОЁ мнение.... НИКОМУ не навязываю.)
И по теме - нижний подогрев, сделал терморегулировку , чтобы примерно на 90 Цельсия - всё чудесно сдувается феном, и без/свинец тоже. (Грею минут15, не спешите, потом сверху фен в левой руке , паяльник в правой - эта комбинация в самом тяжелом случае, дроссели как миленькие с материнок, некоторые сами из дырок сваливаются на стол.)
Отредактировано prusony (Вчера 09:49:34)
Поделиться103Вчера 09:46:49
Куплю при случае, но в данном случае не получилось бы. Чтобы отпаять симисторы, паяльнику пришлось поднимать температуру до 320°С. При припаивании разбавил припоем ПОС61, уже легко плавилось. Можно было снизить температуру.
Отредактировано Eugene (Вчера 09:47:54)
Поделиться104Вчера 09:52:38
Хорошая приблуда, согласен. Тоже такую купил на озоне. Всего-то 260 руб, стоимость пачки сигарет. А помогает значительно.
Ну и как все китайское - требует доработки. Сделал ей ножки и столик немного увеличил.
Ножки - в первую очередь. У меня он (нагреватель) дополнительно закреплён на железной пластине. Да ещё и с резиновыми ножками. Очень устойчив, и не скользит. Как-то так:
А сейчас тепмопару пытаюсь присобачить, что бы температуру нужную устанавливать можно было.
Одно время собирался, но так и не сделал. Там очень большая скорость нагрева, поймать нужную температуру, и удерживать её стабильной довольно сложно. К тому же у меня есть столик с терморегулировкой, собранный ещё лет десять, или больше, назад.
Поделиться105Вчера 10:11:00
Одно время собирался, но так и не сделал. Там очень большая скорость нагрева, поймать нужную температуру, и удерживать её стабильной довольно сложно.
Там нагреватель типа Positive Temperature Coefficient (PTC), т.е. саморегулирующийся. Трудности с поддержанием температуры возникают как у двух всадников на одной лошади.
Поделиться107Вчера 10:45:38
Куплю при случае, но в данном случае не получилось бы. Чтобы отпаять симисторы, паяльнику пришлось поднимать температуру до 320°С. При припаивании разбавил припоем ПОС61, уже легко плавилось. Можно было снизить температуру.
Думаю, что получилось бы. Эти градусы у паяльника и градусы у плитки не одно и то же, извините за некорректную формулировку. Я пока ещё не встречал таких плат/паек, чтобы с ними эти плитки не справились. Совсем недавно никак не мог "сдуть" с материнки микросхему БИОСа 25Q256JWEQ. Подхода три делал. У неё такое исполнение:
Наудачу она была припаяна примерно по оси установки платы типа NVME M2. И на материнке были установлены гайки для разных размеров. И мой мелкий нагреватель встал чётко между отверстиями. Закрепил его винтами, включил, через пару-тройку минут микросхему снял. Потом, после того, как её перепрошил, вернул на место, "разбавив" припой более легкоплавким. Так что уже фена хватило. Материнка ожила. Товарищ счастлив.
Материнка B450M-A PRO MAX. Вот фрагмент с микросхемой БИОСа.
Отредактировано angren68 (Вчера 10:55:31)
Поделиться108Вчера 10:56:24
Комментарий
нагревается равномемерно с повышением температуры ток падает с 6,7 до 0,7 (0,8)ампер
нагревается достаточно быстро и равномерно на снимке тепловизора это хорошо видно
температура примерно 250-257 градуса
При увеличении температуры она сама будет снижать мощность. При снижении напряжения регулятором она автоматически уменьшит сопротивление и увеличит ток.
Один всадник даст шпоры, второй натянет узцы.
Поделиться109Вчера 11:01:03
А частотозадающая цепь(номиналы) о чём говорит?
Поделиться110Вчера 11:12:22
Ни о чём.
Классика теории автоматического регулирования - конфликт двух регуляторов одного обьекта.
Не раз наблюдал такое веселье на своих объектах. Регулятор температуры котла при снижении температуры запускает горелку, температура начинает расти, регулятор контура отопления обнаруживает рост, поджимает регулирующий клапан контура, теплосъём с котла падает, температура стремительно поднимается, горелка гаснет. И такая раскачка неугомонная нередко приводит к стабатыванию термостата защиты от перегрева, требующего ручного сброса. Сколько пота пролито при подборе коэффициентов ПИД-регуляторов, сколько времени убито! Процессы весьма инерционные, чуть тронул параметр - жди иной раз часами результата.
Поделиться111Вчера 11:33:56
Регулятор температуры котла
Нашли с чем сравнивать... Не те "объёмы"...
Да и "обратной связи" по факту нет, чисто ручками...
Отредактировано FDoich (Вчера 11:35:50)
Поделиться112Вчера 11:57:18
Классика теории автоматического регулирования - конфликт двух регуляторов одного обьекта.
Да и "обратной связи" по факту нет, чисто ручками...
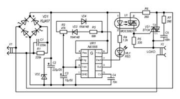
В данном вопросе я встану на сторону Eugene. Конечно, с какими-то условностями схема на 555, возможно, работать будет. Но ни о какой более-менее "выставленной" температуре речь идти не будет. Надо будет постоянно подгонять режимы. Я выше уже писАл, что тоже хотел сделать, но, попробовав с самым простым симисторным регулятором, решил отказаться от этой идеи. И именно из-за характеристик РТС регулятора. Его поведение резко отличается от обычных нагревателей.
Отредактировано angren68 (Вчера 11:57:51)
Поделиться113Вчера 13:10:14
Ну а как этот регулятор мешать будет? По сути это термистор. При увеличении температуры будет увеличиваться его сопротивление и снижаться ток нагревателя. Ну и пусть. Если датчиком измерять температуру и отключать нагрев при достаточной температуре, то какая разница что там это РТС регулирует.
Поделиться114Вчера 13:15:25
Нашли с чем сравнивать... Не те "объёмы"... Да и "обратной связи" по факту нет, чисто ручками...
Отредактировано FDoich (Сегодня 11:35:50)
Вы и будете обратной связью. Нет, ну если нравится все процессы держать под контролем - почему нет? И температуру, и плавление, и отрыв чипа вместе с дорожками. Хватило бы только рук, глаз и мозгов.
Поделиться115Вчера 13:20:42
Если им плату залудить и она полежит нек/время становится какой-то серой и хреново поаяется...
Вот я думаю, что эта фигня из-за добавления при лужении кислоты (лимонки). Если лудить с нормальным флюсом, даже к примеру просто канифолью, то возможно этих неприятностей не будет. Но в воде это не получится. А с подогревом надо попробовать.
А еще китайцы придумали паяльную пасту с температурой 138 градусов. Эта штука может хорошо подойти для лужения. Надо только придумать, как ее красиво на дорожки наносить.
Поделиться116Вчера 20:21:15
А вот такие штуки кто-то пробовал?? Купить-некупить?? До этого же жил без них. ))
Кто боится ссылок - там гильзы с припоем и клеем для соединения провдов...
Поделиться117Вчера 20:36:52
А вот такие штуки кто-то пробовал?? Купить-некупить?? До этого же жил без них. ))
Если бы до сих пор занимался монтажом, попробовал бы тоже. Так и не взял. Тоже хотелось бы попробовать, но ради любопытства даже не денег жалко, а то, что потом куда девать? Хранить? И так уж хлама - некуда девать. 
Поделиться118Вчера 20:56:18
А вот такие штуки кто-то пробовал?? Купить-некупить?? До этого же жил без них. ))
Кто боится ссылок - там гильзы с припоем и клеем для соединения провдов...
Это мало попробовать. Это надо десяток лет понаблюдать, в разныз условиях - жара, мороз, влажность, перегрузки, кз. Я вообще отношусь с подозрением к пайкам в силовых цепях. При перегрузках припой может начать плавиться и коротить цепи.
Поделиться119Вчера 21:38:03
Одно время много "лазил" по проводке в автомобилях, так вот если не брать в расчет блоки управления (двигателем, подушками, и т.д.) в машинах НЕТУ паяных соединений. НЕТУ! Где необходимо соединение - обжимка гильзами или пистонами ил другими подобными вещами. Бывали автосы с оч гнилой проводкой, аж изоляция осыпается если провод перемещать, но обжимное соединение не тронуто. Там где разные металлы контачат начинается электрохимия...
Поделиться120Вчера 21:51:43
Одно время много "лазил" по проводке в автомобилях, так вот если не брать в расчет блоки управления (двигателем, подушками, и т.д.) в машинах НЕТУ паяных соединений. НЕТУ! Где необходимо соединение - обжимка гильзами или пистонами ил другими подобными вещами. Бывали автосы с оч гнилой проводкой, аж изоляция осыпается если провод перемещать, но обжимное соединение не тронуто. Там где разные металлы контачат начинается электрохимия...
Это может объясняться просто лучшей технологичностью обжима по сравнению с пайкой, особенно при серийном производстве. На обжим уходит секунда, а пайка всё равно требует предварительно механического соединения проводов, например скрутки, а это время. К тому же жгуты для авто изготавливаются отдельно, на специальном участке, а потом при сборке автомобиля гораздо проще соединить штеккеры, не требуется никакого оборудования и оснастки.
Похожие темы
| Паяльники. Которые мы выбираем. | Удачный или не очень опыт | 2024-04-30 |
| В теме возник оффтоп. Что делать | О форуме | 2025-09-21 |
| Мелкие вопросы по компьютерам | Компьютеры | 2026-03-15 |
| Печатные платы | Технология | 2024-08-01 |












