Про светодиодное освещение
Сообщений 331 страница 334 из 334
Поделиться3322026-02-20 21:46:42
ну он же по идее в разрыве одного из проводов для питания всей
светодиодной сборки, подать питание мимо датчика, либо просто
перемкнуть выход с датчика, там скорее всего выход датчика типа
мосфетный с диодом или n-канал или p-канал, можно диод взять
какой попадётся и припаять на выход параллельно, получится два
встречнопараллельных, один в датчике другой ваш припаянный.
посмотреть той или этой стороной, в зависимости от n или p типа.
Поделиться3332026-02-22 16:58:49
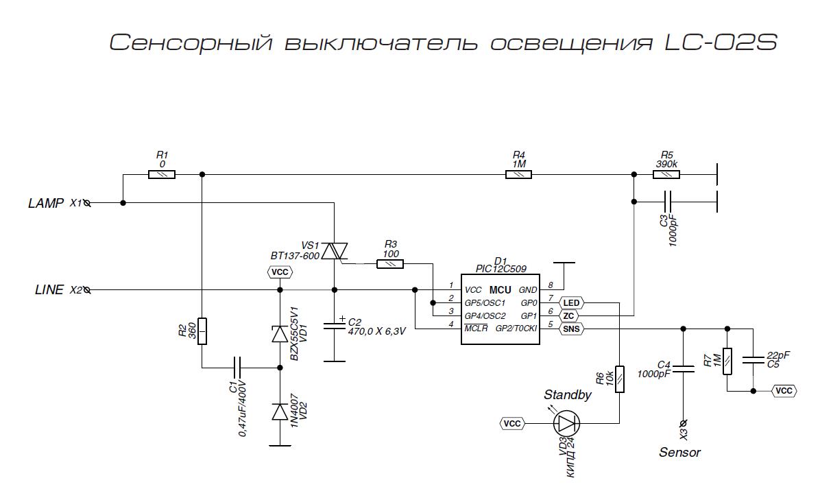
Тут разговор о датчиках начался, думаю сюда можно будет и мой вопрос добавить. К освещению и датчикам тоже отношение имеет.
Купил на озоне вот такую коробочку. Называется сенсорный выключатель. По отзывам у кого-то эти выключатели работают, у кого-то не работают. Мне попался не рабочий. Сначала хотел сдать продавцу, но потом решил оставить себе, разобраться с этим шедевром китайской конструкторской мысли.
Мне стало интересно, как и почему он должен работать? По идее должен реагировать на емкость. Но никаких датчиков внутри нет. микросхемка 8 ножек маркирована *К101*, обвязка из резисторов и конденсаторов, махонький симистор и все….
Есть у кого соображения как должен работать этот девайс?
Похожие темы
| Вопрос-ответ,или просто поговорить, но про радио | Консультации | Сегодня |
| Про форум PRO-RADIO.ONLENE | О форуме | 2026-04-02 |
| Умный дом | Электроника в быту | 2025-02-04 |


